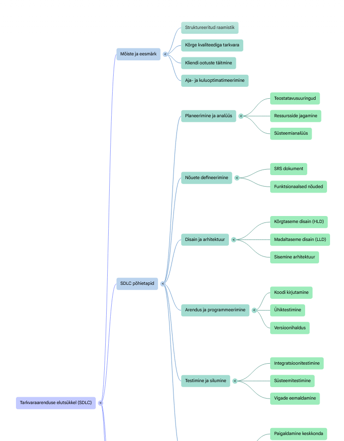
Tarkvaraarenduse elutsükkel (SDLC) on struktureeritud raamistik, mida organisatsioonid kasutavad kvaliteetse tarkvara projekteerimiseks, arendamiseks ja testimiseks. Selle eesmärk on toota tarkvara, mis vastab või ületab kliendi ootusi, püsib aja- ja eelarvepiirides ning on efektiivselt hooldatav.
SDLC peamised etapid
Klassikaliselt koosneb tarkvaraarenduse elutsükkel järgmistest etappidest:
- Planeerimine ja nõuete analüüs: See on vundament, kus määratletakse, mida ja miks ehitatakse. Teostatakse tasuvusanalüüse, eraldatakse ressursse ja koostatakse projekti ajakava ning eelarve.
- Nõuete defineerimine (SRS): Selles faasis dokumenteeritakse täpsed tootenõuded tarkvara nõuete spetsifikatsiooni (SRS) dokumenti, mis on arendusmeeskonnale juhiseks.
- Arhitektuuri disain: Nõuded muudetakse tehniliseks plaaniks. Eristatakse kõrgtaseme disaini (HLD), mis määrab süsteemi üldise arhitektuuri, ja madaltaseme disaini (LLD), mis kirjeldab üksikute komponentide loogikat.
- Arendus (programmeerimine): See on tsükli pikim osa, kus arendajad kirjutavad koodi vastavalt disainidokumentidele.
- Testimine: Kvaliteeditagamise (QA) meeskond otsib vigu, viies läbi erinevaid teste nagu ühik-, integratsiooni-, süsteemi- ja aktsepteerimistestimine (UAT).
- Juurutamine ja hooldus: Tarkvara väljastatakse lõppkasutajatele. Pärast juurutamist jätkub hooldus, mis hõlmab vigade parandamist, jõudluse optimeerimist ja uute funktsioonide lisamist.
Miks on vaja kasutada erinevaid mudeleid?
Erinevaid tarkvaraprotsessi mudeleid (nt kosemudel, Agile, V-mudel) on vaja, sest projektide vajadused, keerukus ja riskitase on erinevad. Mudeli valik sõltub arendatava tarkvara otstarbest ning loojate eelistustest.
- Paindlikkus vs. struktuur: Kosemudel (Waterfall) on lineaarne ja sobib projektidele, kus nõuded on kindlalt paigas ja muutumatud. Samas on see jäik ja muudatuste tegemine on hiljem kallis.
- Tagasiside kiirus: Välearendus (Agile) keskendub iteratsioonidele ja pidevale kliendi tagasisidele, sobides hästi ebamääraste või arenevate nõuetega projektidele.
- Kriitilisus ja turvalisus: V-mudel rõhutab testimise ja arenduse vahelist seost igas etapis, olles asendamatu ohutuskriitilistes valdkondades nagu meditsiin või lennundus, kus on vaja ranget dokumentatsiooni ja kontrolli.
- Kiirus ja pidevus: Kaasaegne DevOps/DevSecOps integreerib arenduse, operatsioonid ja turvalisuse, et saavutada väga kiire ja pidev tarkvara väljastamine.
Erinevate mudelite kasutamine võimaldab meeskondadel valida just nende projekti iseloomuga sobivaima distsipliini ja süstemaatilisuse taseme.
Siin on võrdlustabel peamiste tarkvaraarenduse mudelite kohta, tuginedes esitatud allikatele:
| Mudel | Peamised omadused | Eelised | Puudused | Millal kasutada? |
|---|---|---|---|---|
| Koskmudel (Waterfall) | Lineaarne ja järjestikune protsess, kus järgmine etapp algab alles pärast eelmise lõpetamist. Testimine toimub alles arenduse lõpus. | Selge ja ddistsiplineeritud struktuur; lihtne hallata tänu kindlatele verstapostidele. | Väga madal paindlikkus; vigade avastamine hilises faasis on kallis; kliendi tagasiside saadakse alles lõpus. | Projektid, kus nõuded on fikseeritud, selged ja muutumatud. |
| Iteratiivne mudel | Arendus toimub korduvate tsüklitena, kus iga iteratsiooniga lisatakse tarkvarale uut funktsionaalsust. Iga tsükkel sisaldab analüüsi, disaini ja testimist. | Võimaldab varem näha süsteemi töötavaid osi; kiirem tagasiside võrreldes koskmudeliga. | Võib olla ressursimahukas; vajab väga head planeerimist, et vältida arhitektuurseid probleeme hiljem. | Suuremad projektid, kus funktsionaalsust soovitakse tarnida järk-järgult. |
| Spiraalmudel | Riskipõhine mudel, mis kombineerib iteratiivse arenduse ja koskmudeli kontrollitud aspektid. | Suur rõhk riskide haldamisel ja analüüsil igas arendustsüklis. | Mudel on keeruline ja võib olla kallis; nõuab spetsiifilisi teadmisi riskide hindamiseks. | Suured, kriitilised ja suure riskiga projektid. |
| Agile (Scrum, Kanban) | Keskendub väärtustele ja põhimõtetele (nt inimesed ja koostöö on tähtsamad kui protsessid). Kasutatakse lühikesi iteratsioone ja pidevat kliendi tagasisidet. | Väga suur paindlikkus; madal muudatuste kulu; kiire väärtuse loomine ja pidev kvaliteedi kontroll. | Puudub range struktuur ja ennustatavus lõpptähtaja osas; nõuab meeskonnalt suurt enesedistsipliini ja pidevat koostööd. | Ebamääraste või arenevate nõuetega projektid, kus on vaja kiiret reageerimist. |
| V-mudel | Kosemudeli laiendus, kus igale arendusetapile vastab konkreetne testimisfaas (verifitseerimine ja valideerimine). | Varajane vigade avastamine tänu varajasele testimise planeerimisele; selge jälgitavus nõuete ja testide vahel. | Jäik ja paindumatu muudatuste suhtes; dokumentatsioonimahukas ja aeganõudev. | Reguleeritud ja ohutuskriitilised valdkonnad (meditsiin, lennundus, pangandus), kus on ranged kvaliteedinõuded. |
Erinevate mudelite valik sõltub projekti iseloomust: kui nõuded on ebakindlad, eelistatakse Agile lähenemist, kuid turvakriitilistes süsteemides, kus dokumentatsioon ja testimine on kriitilised, on asendamatu V-mudel.



