🏗️ Projekti olemus ja vundament
Projekt ei ole lihtsalt “töö tegemine”, vaid suunatud pingutus millegi uue loomiseks.
- Definitsioon: Ajaliselt piiratud ja unikaalse eesmärgiga tegevuste kogum.
- Põhitunnused: * Kindel algus ja lõpp.
- Piiratud ressursid (Inimressurss – teadmised ja aeg; Materiaalsed vahendid – eelarve, seadmed).
- Konkreetne eesmärk või tulemus.
🔄 Allhange vs. Sise ресурс
- Allhange (Outsourcing): Spetsiifiliste ülesannete delegeerimine välispartnerile lepingu alusel (nt disain või serverimajutus).
- Sisesuhted: Kokkulepped ja rollijaotus meeskonna sees (vastutusmaatriks).
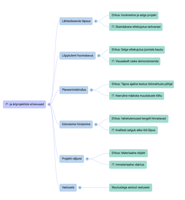
⚖️ IT-projekt vs. Äriprojekt
Nende kahe vahel valitseb tihti pinge. IT on paindlikum (Agile), äri aga ootab sageli fikseeritud tulemit.
| Omadus | IT-projekt (Arendus) | Äriprojekt (Teostus) |
| Lähteülesanne | Selgub ja täpsustub käigus. | Selge, detailne ja fikseeritud. |
| Lõpptulemus | Raske visuaalselt ette kujutada. | Täpselt kirjeldatud lõpp-produkt. |
| Riskid | Tekivad dünaamiliselt arenduse ajal. | Enamasti ette määratud ja analüüsitud. |
| Vahetulemused | Raskemini mõõdetavad (koodi kvaliteet). | Määravad otseselt projekti edu. |
| Väärtus | Sageli mittemateriaalne (efektiivsus). | Materiaalne (kasum, hoone, toode). |
Diagramm

🛠️ Tööriistad ja Planeerimine
Projekti edu sõltub sellest, kui hästi sa suudad hallata aega ja sõltuvusi.
- Gantt’i diagramm: Visualiseerib projekti ajakava, kus tegevused on jaotatud ajateljele ja näidatud on nende seosed.
- Tarkvara valik:
- MS Project: Professionaalne, sügavuti minev (tasuline).
- ProjectLibre: Parim tasuta alternatiiv MS Projectile.
- Jira: Standard IT-maailmas (piletisüsteem, Sprintid).
- Trello / Asana: Lihtsamaks visuaalseks halduseks (Kanban laud).
💡 Minu täiendused (Sulle mõtlemiseks)
Et see konspekt oleks veelgi professionaalsem, võid lisada need kaks punkti:
- S.M.A.R.T. eesmärgid: Iga projekti eesmärk peaks olema Spetsiifiline, Mõõdetav, Saavutatav, Asjakohane ja Ajaliselt piiritletud.
- Ristkülik-kolmnurk (Project Management Triangle): Pea meeles, et sa ei saa korraga muuta aega, maksumust ja skoopi (mahtu), ilma et see mõjutaks kvaliteeti.

