1 KASUTUSMALLISKEEM

2

UML Järjestusskeemi (Sequence Diagram) kirjeldus ja analüüs

Skeemi eesmärk ja roll projektis Järjestusskeem on UML-i dünaamiline diagramm, mis keskendub sõnumite vahetamisele erinevate süsteemikomponentide vahel ajas. Antud skeemi eesmärk on detaliseerida andmebaasi operatsioonide täitmise protsessi, alustades kasutajaliidesest ja lõpetades automaatsete trigerite käivitamisega andmebaasi tasandil. See skeem täiendab tegevusskeemi, näidates täpselt, millised tehnilised päringud ja vastused liiguvad objektide vahel.

Skeemi osapooled (Lifelines):

  1. Kasutaja (Korraldaja): Süsteemi väline osapool (Actor), kes algatab andmete sisestamise protsessi.
  2. Rakendusliides: Vahekiht (Front-end/Back-end), mis võtab vastu kasutaja sisendi ja vormistab selle SQL-päringuks.
  3. Andmebaas (SQL Server): Süsteemi süda, kus hoitakse andmeid, kontrollitakse pääsuõigusi ja täidetakse päringuid.
  4. Triger süsteem: Autonoomne andmebaasi komponent, mis reageerib andmete muudatustele ja tagab andmete terviklikkuse ning auditeerimise.

Samm-sammuline protsessi kirjeldus (Analüüs)

1. Interaktsiooni algatamine ja andmete edastamine Protsess algab sündmusega, kus korraldaja täidab infosüsteemi vormi uue osaleja andmetega. Sõnum LisaUusOsaleja(andmed) liigub rakendusliidesesse. See etapp tähistab andmete valideerimist rakenduse tasandil enne andmebaasi poole pöördumist.

2. SQL päring ja turvakontroll Rakendusliides genereerib INSERT INTO osaleja käsu. Enne andmete lõplikku salvestamist toimub andmebaasisisene õiguste kontroll (GRANT). See on kriitiline turvaetapp (skeemil märgitud kui Self-message “Kontrolli pääsuõigusi”), kus kontrollitakse, kas konkreetsel andmebaasi kasutajal on õigus antud tabelisse andmeid lisada.

3. Automaatne andmete logimine ja trigerite töö Kui andmed on edukalt sisestatud, käivitub automaatselt andmebaasi triger (AFTER INSERT). Skeem illustreerib trigerite reaalset väärtust: see toimub serveri poolel ilma kasutaja sekkumiseta. Triger loob uue kirje tabelisse Logi (audit), mis fikseerib sündmuse aja, kasutaja ja tehtud muudatuse. See tagab andmete jälgitavuse (Traceability).

4. Tagasiside ja protsessi lõpetamine Pärast kõikide operatsioonide (nii põhipäringu kui ka trigeri töö) lõpetamist saadab andmebaas kinnituse rakendusliidesele. Rakendusliides omakorda kuvab kasutajale teate "Osaleja on lisatud". See kinnitab transaktsiooni edukat lõpetamist (Commit).


Kasutatud tähiste selgitused (WordPressi jaoks):

  • Vertikaalsed liinid (Lifelines): Näitavad objektide eksisteerimise aega protsessi vältel.
  • Täidetud nooleotsaga jooned: Sünkroonsed sõnumid, kus saatja ootab vastust.
  • Katkendjooned noolega: Vastussõnumid (Reply messages), mis tagastavad kontrolli saatjale.
  • Ristkülikud liinidel (Activation bars): Näitavad ajavahemikku, mil objekt on aktiivselt tegevuses või ootab alamprotsessi lõppu.
  • Märkused (Notes): Kollased kastid selgitavad täiendavalt loogilisi etappe (nt kasutaja vormi täitmine või õiguste kontroll).

3

UML Andmebaasi skeemi konspekt

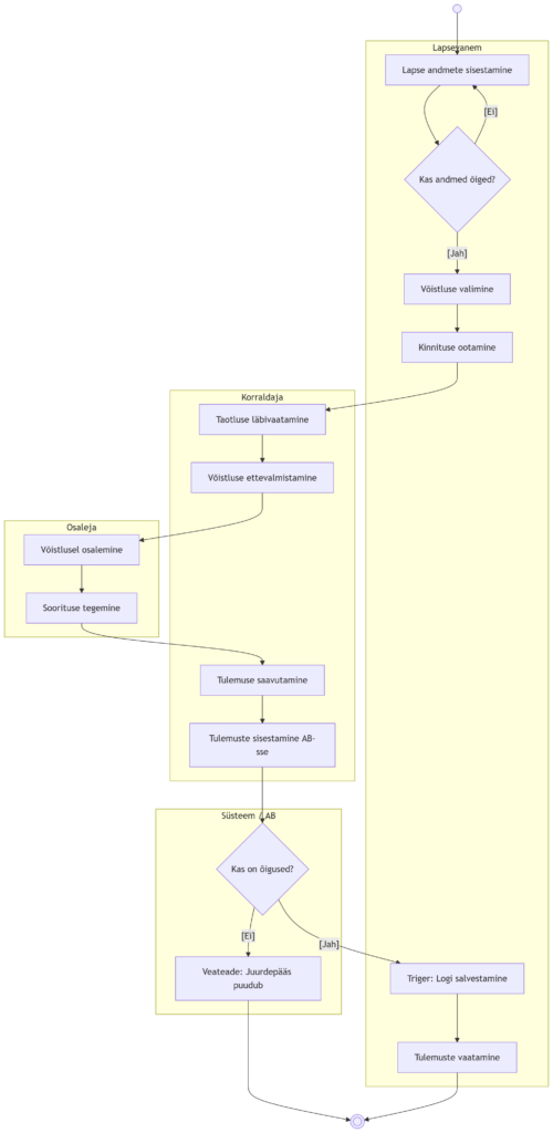
Protsessi kirjeldus (UML Activity Diagram)

Antud skeem kirjeldab andmebaasi süsteemi tööd, mis haldab võistluste andmeid, kaasates kolme osapoolt: Lapsevanemad, Korraldajad ja Osalejad.

1. Algusetapp (Lapsevanemad)

Protsess algab lapsevanema tegevusega.

  • Lapse registreerimine: Lapsevanem esitab süsteemile andmed lapse kohta, et kanda ta võistlusele. See on protsessi sisendpunkt.

2. Osaleja roll

Kuigi osaleja ei kasuta andmebaasi otseselt, on tema tegevus kriitiline andmete tekkimiseks.

  • Võistlusel osalemine: Registreeritud laps osaleb üritusel.
  • Tulemuse saavutamine: Osaleja soorituse põhjal tekib tulemus (punktid, aeg või koht), mis edastatakse korraldajale sisestamiseks.

3. Andmete haldamine ja kontroll (Korraldajad)

Siin toimub peamine interaktsioon andmebaasiga (SQL operatsioonid).

  • Andmete sisestamine: Korraldaja sisestab võistluse tulemused andmebaasi (kasutades SQL INSERT käsku).
  • Õiguste kontroll (Decision Node): Süsteem kontrollib, kas kasutajal (nt testkasutaja) on piisavad õigused (GRANT) selle toimingu sooritamiseks.
    • [ei] Juurdepääs puudub: Kui õigusi pole, väljastatakse viga ja protsess katkeb.
    • [jah] Õigused olemas: Kui õigused on korras, liigub andmevoog edasi süsteemsele tasandile.

4. Süsteemne tase ja logimine (Andmebaas)

See osa selgitab trigerite ja logide tööd, mis on kirjeldatud töö punktis 9.

  • Trigeri käivitamine: Pärast andmete edukat sisestamist käivitub automaatselt triger (nt trg_Voistlused_Insert).
  • Logi salvestamine: Triger salvestab info tehtud muudatuse kohta tabelisse Logi (kes, millal ja mida muutis). See tagab andmete jälgitavuse ja turvalisuse.

5. Protsessi lõpetamine

  • Tulemuste vaatamine: Pärast andmete edukat salvestamist ja logimist saavad lapsevanemad näha kinnitatud tulemusi.
  • Lõpp: Protsess on edukalt lõpetatud ja andmed on turvaliselt andmebaasis.
Selle pildi alt-atribuut on tühi. Failinimi on pilt.png

4 storyboard

5 Oma valiku UML skeem